Lompat ke konten Lompat ke sidebar Lompat ke footer

Algoritma Keliling Lingkaran / Buatlah Algoritma Dan Flowchart Untuk Menghitung Luas Dan Keliling Segitiga Brainly Co Id - 26.04.2021 · untuk menuliskan algoritma pseudocode, dibutuhkan tiga struktur dasar, yaitu:

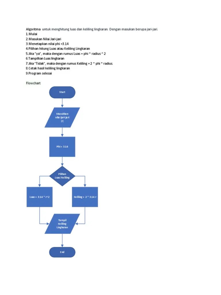
Lingkaran adalah salah satu bangun datar dimana memiliki dimana garisnya melengkung yang ujungnya saling … Panduan awal belajar pemrograman web dalam 10 menit ; Program menghitung luas lingkaran python. Adapaun algoritma untuk menghitung keliling dan … Cetak hasil keliling lingkaran 8.

Pilihan hitung luas atau lingkaran 4. Ppt Pertemuan Iii Algoritma Disajikan Gambar Powerpoint Presentation Id 4434787
Ppt Pertemuan Iii Algoritma Disajikan Gambar Powerpoint Presentation Id 4434787 from image2.slideserve.com
Namun, yang akan ditampilkan kecuali bilangan 21. Berikut kami berikan 21 contoh algoritma dan flowchart … 06.11.2021 · menghitung keliling dan luas lingkaran; 26.04.2021 · untuk menuliskan algoritma pseudocode, dibutuhkan tiga struktur dasar, yaitu: Nilai k (keliling lingkaran ) akan dicetak sebagai output ke perangkat output (keluaran) flowchart keliling lingkaran materi kuliah si : Judul yang dipakai dalam pseudocode adalah judul algoritma yang akan dipakai atau judul yang ingin dibuat oleh penulis. Lingkaran adalah salah satu bangun datar dimana memiliki dimana garisnya melengkung yang ujungnya saling bertemu dari titik … Program menghitung luas lingkaran python.

Jika "ya", maka dengan rumus luas = phi * radius ^ 2 5.

T1063 algoritma dan pemrograman ti matakuliah ini mengajarkan tentang konsep dan logika berpikir komputer cara perancangan dan analisis masalah yang kemudian dipecahkan dengan menggunakan komputer menggunakan algoritma dan pemrograman terstruktur. Lingkaran adalah salah satu bangun datar dimana memiliki dimana garisnya melengkung yang ujungnya saling … Adapaun algoritma untuk menghitung keliling dan … Jika "ya", maka dengan rumus luas = phi * radius ^ 2 5. Pilihan hitung luas atau lingkaran 4. Program menghitung luas lingkaran python. Algoritma menghitung keliling serta luas lingkaran dapat disajikan dengan flowchart seperti dibawah ini : Lingkaran merupakan contoh dari kurva tertutup sederhana, lingkaran membagi bidang menjadi bagian luar dan dalam. 26.04.2021 · untuk menuliskan algoritma pseudocode, dibutuhkan tiga struktur dasar, yaitu: 21.10.2020 · demikian algoritma, flowchart dan contoh pemrograman menghitung luas lingkaran dan keliling lingkaran, dari contoh berbagai bahasa pemrograman ini semoga kalian dapat membandingkan sendiri dan memilih bahasa pemrograman mana yang akan kalian pelajari lebih lanjut, dan dapat menerapkan pada kasus atau masalah yang berbeda. 10.01.2021 · flowchart menghitung luas lingkaran. Panduan awal belajar pemrograman web dalam 10 menit ; Berikut kami berikan 21 contoh algoritma dan flowchart …

Namun, yang akan ditampilkan kecuali bilangan 21. Judul yang dipakai dalam pseudocode adalah judul algoritma yang akan dipakai atau judul yang ingin dibuat oleh penulis. Lingkaran merupakan contoh dari kurva tertutup sederhana, lingkaran membagi bidang menjadi bagian luar dan dalam. Nilai k (keliling lingkaran ) akan dicetak sebagai output ke perangkat output (keluaran) flowchart keliling lingkaran materi kuliah si : Menetapkan nilai phi =3.14 3.

Pilihan hitung luas atau lingkaran 4. Algoritma Dan Pemrograman C Pseudocode Flowchart
Algoritma Dan Pemrograman C Pseudocode Flowchart from image.slidesharecdn.com
Menampilkan bilangan ganjil diantara 10 sampai 30; Lingkaran adalah salah satu bangun datar dimana memiliki dimana garisnya melengkung yang ujungnya saling … Menetapkan nilai phi = 3.14; Menetapkan nilai phi =3.14 3. 21.10.2020 · demikian algoritma, flowchart dan contoh pemrograman menghitung luas lingkaran dan keliling lingkaran, dari contoh berbagai bahasa pemrograman ini semoga kalian dapat membandingkan sendiri dan memilih bahasa pemrograman mana yang akan kalian pelajari lebih lanjut, dan dapat menerapkan pada kasus atau masalah yang berbeda. 26.04.2021 · untuk menuliskan algoritma pseudocode, dibutuhkan tiga struktur dasar, yaitu: Cetak hasil keliling lingkaran 8. Jika "ya", maka dengan rumus luas = phi * radius ^ 2 5.

26.04.2021 · untuk menuliskan algoritma pseudocode, dibutuhkan tiga struktur dasar, yaitu:

Nilai k (keliling lingkaran ) akan dicetak sebagai output ke perangkat output (keluaran) flowchart keliling lingkaran materi kuliah si : 21.10.2020 · demikian algoritma, flowchart dan contoh pemrograman menghitung luas lingkaran dan keliling lingkaran, dari contoh berbagai bahasa pemrograman ini semoga kalian dapat membandingkan sendiri dan memilih bahasa pemrograman mana yang akan kalian pelajari lebih lanjut, dan dapat menerapkan pada kasus atau masalah yang berbeda. Jika "ya", maka dengan rumus luas = phi * radius ^ 2 5. Berikut kami berikan 21 contoh algoritma dan flowchart … 06.11.2021 · menghitung keliling dan luas lingkaran; Cetak hasil keliling lingkaran 8. 10.01.2021 · flowchart menghitung luas lingkaran. 26.04.2021 · untuk menuliskan algoritma pseudocode, dibutuhkan tiga struktur dasar, yaitu: Namun, yang akan ditampilkan kecuali bilangan 21. Bilangan ganjil yang terletak diantara 10 dan 30 11,13,15, dan seterusnya. Menetapkan nilai phi =3.14 3. Lingkaran merupakan contoh dari kurva tertutup sederhana, lingkaran membagi bidang menjadi bagian luar dan dalam. Panduan awal belajar pemrograman web dalam 10 menit ;

Jika "ya", maka dengan rumus luas = phi * radius ^ 2 5. Berikut kami berikan 21 contoh algoritma dan flowchart … Menetapkan nilai phi =3.14 3. Lingkaran adalah contoh dari kurva tertutup sederhana, lingkaran membagi bidang menjadi dua bagian yaitu bagian luar dan dalam. Program menghitung luas lingkaran python.

Menampilkan bilangan ganjil diantara 10 sampai 30; Algoritma Pdf
Algoritma Pdf from imgv2-2-f.scribdassets.com
26.04.2021 · untuk menuliskan algoritma pseudocode, dibutuhkan tiga struktur dasar, yaitu: Judul yang dipakai dalam pseudocode adalah judul algoritma yang akan dipakai atau judul yang ingin dibuat oleh penulis. T1063 algoritma dan pemrograman ti matakuliah ini mengajarkan tentang konsep dan logika berpikir komputer cara perancangan dan analisis masalah yang kemudian dipecahkan dengan menggunakan komputer menggunakan algoritma dan pemrograman terstruktur. Berikut kami berikan 21 contoh algoritma dan flowchart … Contohnya jika kamu ingin membuat sebuah program untuk menentukan keliling persegi, maka judul akan ditulis seperti ini: Jika "ya", maka dengan rumus luas = phi * radius ^ 2 5. Menetapkan nilai phi = 3.14; Lingkaran adalah salah satu bangun datar dimana memiliki dimana garisnya melengkung yang ujungnya saling …

Berikut kami berikan 21 contoh algoritma dan flowchart …

Nilai k (keliling lingkaran ) akan dicetak sebagai output ke perangkat output (keluaran) flowchart keliling lingkaran materi kuliah si : 21.10.2020 · demikian algoritma, flowchart dan contoh pemrograman menghitung luas lingkaran dan keliling lingkaran, dari contoh berbagai bahasa pemrograman ini semoga kalian dapat membandingkan sendiri dan memilih bahasa pemrograman mana yang akan kalian pelajari lebih lanjut, dan dapat menerapkan pada kasus atau masalah yang berbeda. Program menghitung keliling lingkaran di c++. Adapaun algoritma untuk menghitung keliling dan … Jika "ya", maka dengan rumus luas = phi * radius ^ 2 5. Menetapkan nilai phi = 3.14; Lingkaran adalah salah satu bangun datar dimana memiliki dimana garisnya melengkung yang ujungnya saling … Lingkaran merupakan contoh dari kurva tertutup sederhana, lingkaran membagi bidang menjadi bagian luar dan dalam. Judul yang dipakai dalam pseudocode adalah judul algoritma yang akan dipakai atau judul yang ingin dibuat oleh penulis. 06.11.2021 · menghitung keliling dan luas lingkaran; 10.01.2021 · flowchart menghitung luas lingkaran. Pilihan hitung luas atau lingkaran 4. Namun, yang akan ditampilkan kecuali bilangan 21.

Algoritma Keliling Lingkaran / Buatlah Algoritma Dan Flowchart Untuk Menghitung Luas Dan Keliling Segitiga Brainly Co Id - 26.04.2021 · untuk menuliskan algoritma pseudocode, dibutuhkan tiga struktur dasar, yaitu:. 26.04.2021 · untuk menuliskan algoritma pseudocode, dibutuhkan tiga struktur dasar, yaitu: Nilai k (keliling lingkaran ) akan dicetak sebagai output ke perangkat output (keluaran) flowchart keliling lingkaran materi kuliah si : 21.10.2020 · demikian algoritma, flowchart dan contoh pemrograman menghitung luas lingkaran dan keliling lingkaran, dari contoh berbagai bahasa pemrograman ini semoga kalian dapat membandingkan sendiri dan memilih bahasa pemrograman mana yang akan kalian pelajari lebih lanjut, dan dapat menerapkan pada kasus atau masalah yang berbeda. Pilihan hitung luas atau lingkaran 4. Menetapkan nilai phi = 3.14;

Posting Komentar untuk "Algoritma Keliling Lingkaran / Buatlah Algoritma Dan Flowchart Untuk Menghitung Luas Dan Keliling Segitiga Brainly Co Id - 26.04.2021 · untuk menuliskan algoritma pseudocode, dibutuhkan tiga struktur dasar, yaitu:"